唐徕回中-自治区首批一级示范校
唐徕回中-自治区首批一级示范校
唐徕回中高中部
入学介绍 | 家长印象 | 指标分配 | 高考情况

了解唐徕回中
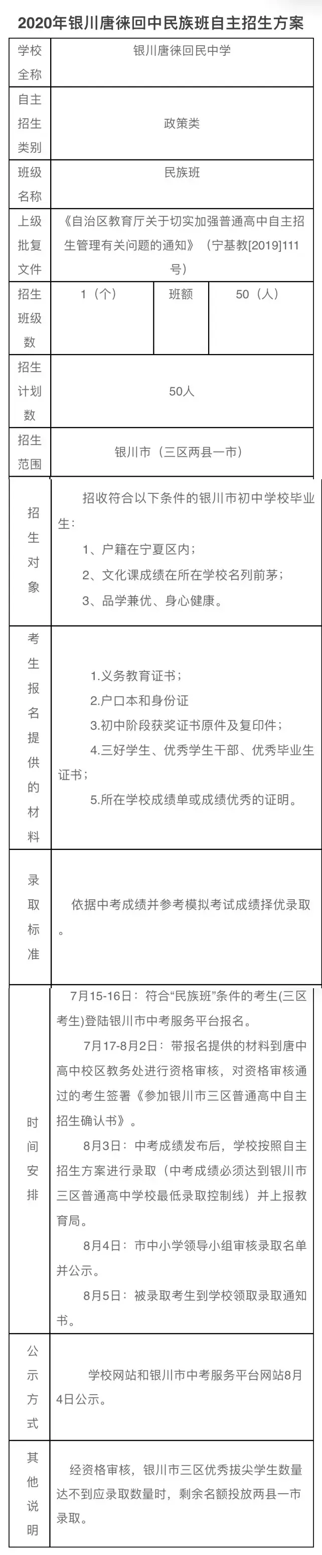
学校全称:银川唐徕回民中学
直管部门:银川市教育局
创办历程:
1990年建校
2009年初中部、高中部各自成立校区
2013年成立“银川唐徕回民中学教育发展共同体”。成员有高中部、西校区、南校区和宝湖校区。一校四区,实行集团化管理。
学校规模:高中校区现占地58亩,教职工166人,教学班36个,学生2000多人。
学校师资:特级教师10人,高级教师72人,硕士研究生15人,取得教育学硕士研究生结业证的76人;国家级骨干校长2名,国家级骨干教师1名,自治区级骨干教师29名,银川市骨干教师26名;获全国苏步青数学教育奖的教师2名,国家数学奥林匹克高级教练员6名;享受国务院特殊津贴的教师4名,享受自治区特殊津贴的教师3名;全国模范教师1名,全国优秀班主任2名,全国优秀教师1名;全国、自治区级师德标兵各1名,全国民族教育先进个人1名,自治区313人才3名,自治区首批塞上名校长1名,自治区优秀教师2名,自治区塞上名师2人,银川市拔尖人才1名。凤城名师7人,银川市名班主任2人。
学校荣誉:学校先后获得国家级荣誉60多项,自治区、银川市荣誉近300项,其中先后两次被国务院表彰为”全国民族团结进步模范单位“,被教育部表彰为“全国教育系统先进集体”、“全国校园文化先进单位”,被中宣部等五部委评为“全国未成年人保护工作先进集体”,被团中央等五部委评为“全国先进少年军校”,被民政部等五部委评为“全国双拥模范单位”,被全国教育学会评为“劳动技术教育先进学校”,被教育部命名为“国防教育特色学校”、先后被命名为自治区级文明单位等。是宁夏回族自治区普通高中首批一级示范学校,也是银川市乃至自治区民族教育的窗口学校。



学校地址:兴庆区北京东路唐徕巷

公交路线
公交站:唐徕北门、西桥巷北、唐槐园
公交路线:14路、16路、18路、101路、102路、108路、12路、501路、201路

1.费用收取
*根据学校公布信息整理
学费:400元
预收书本费、资料费:800元(学期末多退少补)
住宿费:360元/学期
校服:春秋装85元,夏季装70元
*以上为2019年公布费用,今年按实际情况收取
2.伙食&住宿
*根据网络信息整理
食堂:学校有食堂(含清真餐厅),为学生提供早、中、晚餐。
宿舍:学校住宿为4人间,上床下桌。
3. 活动&社团
*根据学校公布信息整理
1. 科技周:科技周是唐中持续多年的传统项目,唐徕回中通过定期开展科普讲座,进行科学实践,丰富同学们的课余知识。突破了传统自然科学的教学中各学科知识不够整合的壁垒,注重实用和实际问题的解决,培养学生的学科综合能力,提升青少年科学素养!
2. 社团:唐中社团活动丰富,有摄影社、爱乐社、街舞社等22个社团,丰富多彩的社团活动为学生发展个人兴趣与培养创新能力提供平台,充分地展现唐徕学生社团与唐徕学子的青春活力,对加强校园文化建设具有重要意义。
4. 高考&升学
*根据网络及学校公布信息整理
1.2020年高考:
唐中2020年高考文科最高分652分,理科最高分635分。600分以上共41人,其中文科25人,理科16人。
2020年唐中共有614人参加高考,一本上线486人,占比79.3%。其中,文科135人,理科351人,本科总上线597人,上线率97.2%
国际班有30人参加高考,其中本科上线13人。
2. 2019年高考:
唐中567人参加高考,文科一本上线138人;理科一本上线316人。一本上线总人数454人,一本上线率达80.01%,本科上线率98%以上。
理科最高分王思源同学663分,全区排名第7名(已被北大录取);文科最高分杨星宇同学649分,全区排名第24名。
600分以上30人:文科20人,理科10人。
3. 2018年高考:
唐中报考总人数606人,文科一本上线122人,二本上线39人;理科一本上线325人,二本上线51人。文理科二本以上总上线537人,上线率88.61%,较上一年提高5个百分点。其中,一本上线人数447人,上线率73.76%,较上一年提高近10个百分点。
理科最高分673分,600分以上36人:文科16人,理科20人。
4. 近三年指标分配情况:

点击查看大图
5. 近年初中录取分数线:

数据来源网络
-
- 六本让书虫深感满意的完本都市小说,第五本黄金瞳,评分高达9.1
-
2024-11-03 01:44:48
-
- 动手了,美国总统下令美军攻击伊军,伊朗:把战火烧到美国?
-
2024-11-02 17:06:33
-
- 时隔五年再演古装剧,盘点刘诗诗古装剧目,并非量身定制那么简单
-
2024-11-02 17:04:18
-
- 山西同文职业技术学院
-
2024-11-02 17:02:03
-
- 改造老旧小区加装电梯,相关企业上半年新增1.9万家
-
2024-11-02 16:59:49
-
- 为了庆祝卡拉·迪瓦伊30岁生日 回顾一下她爱过和失去过的男人女人
-
2024-11-02 16:57:34
-
- 如果有一天,我死了
-
2024-11-02 16:55:19
-
- 91版《雪山飞狐》:这几位主演今昔对比照,28年后谁的变化最大?
-
2024-11-02 16:53:04
-
- 给大家推荐几部超级恐怖片建议不要一个人看
-
2024-11-02 16:50:49
-
- 真相揭秘!罗布泊到底有什么秘密?罗布泊的诡异事件
-
2024-11-02 16:48:34
-
- 朝礼千寺之289:鞍山•祥云寺
-
2024-11-02 16:46:19
-
- 八本经典耐看的玄幻小说,高质量好文笔,热度一直在线,解决书荒
-
2024-11-02 08:07:52
-
- 7部汉朝古装剧,《大汉天子》《美人心计》,你都看过了吗?
-
2024-11-02 08:05:37
-
- 《全职高手》:兴欣战队成员详解(中)-六个荣耀“新人”
-
2024-11-02 08:03:22
-
- 野生动物之树懒
-
2024-11-02 08:01:07
-
- 94年前的今天,济南发生惨绝人寰的“五三惨案”
-
2024-11-02 07:58:53
-
- 身高只有一米的他,却是全世界最伟大的父亲
-
2024-11-02 07:56:38
-
- 秦始皇的生母赵姬的另一面,淫乱放荡的背后隐藏了些许无奈
-
2024-11-02 07:54:23
-
- 疯狂的A119计划,美国曾想用核弹炸月球,如果真炸了会怎样?
-
2024-11-02 07:52:08
-
- 《雪中悍刀行》到底讲了什么?
-
2024-11-02 07:49:53



多地火车站小巷子惊现“站街女”,50元一次,大爷:很常见经常去
“最红裸模”张筱雨:凭借大胆的写真集火爆全网,如今40岁仍单身